오늘부터 공부한다
CPM 일정관리 계산 본문
저번에는 CPM의 계산에 대해 간단하게 설명했다.
설명이 너무 이상하다고 생각해서 예시를 들면서 알아보겠다.


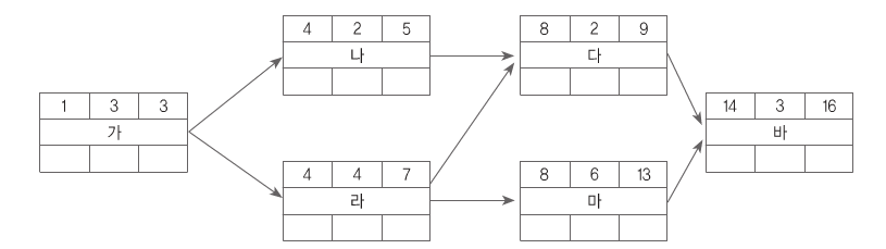
전진 계산
전진 계산은 각 활동의 빠른 개시일(ES), 빠른 종료일(EF)를 계산한다.
계산식은 EF = ES + 기간 -1, ES = 선행 EF + 1이다

조금 생각해본다면 표가 어떻게 이루어졌는지 다 이해할 것이다.
이제 표가 어떻게 그려졌는지를 알아보자.
가는 선행 작업이 없어서 가장 먼저 진행된다.
나는 가라는 선행 작업이 있기에 가 다음에 수행된다.
다는 나,라라는 선행 작업이 있으므로 나,라 다음에 수행된다.
라는 가라는 선행 작업이 있기에 가 다음에 수행된다.
마는 라라는 선행 작업이 있기에 라 다음에 수행된다.
바는 다,마라는 선행 작업이 있으므로 다,마 다음에 수행된다.
표의 상단 부분에는 ES, 기간, EF가 존재한다.
기간은 위의 사진(일정관리 예시표)를 살펴본다면 알 수 있다.
가는 3일
나는 2일
다는 2일
라는 4일
마는 6일
바는 3일
전진 계산은 ES와 EF만 사용하기 때문에 활동 이름 아래의 내용은 사용하지 않는다.
ES와 EF는 각각 상단의 가장왼쪽과 가장오른쪽을 차지한다.
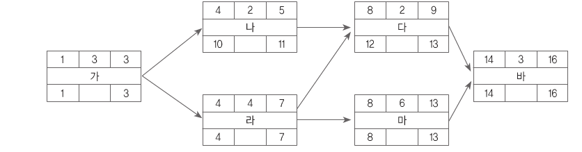
가는 선행 작업이 없어서 가장 먼저 진행된다.
선행 작업이 없다는 것은 가가 가장 먼저 수행된다. 그러므로 가의 ES는 1이다.
EF = ES + 기간 - 1이다.
고로 가의 EF = 1 + 3 -1이다
가 ES = 1, EF = 3
나는 가가 수행된 이후에 수행한다.
위의 공식을 이용한다면 나의 ES를 구할 수 있을 것이다.
ES = 이전에 수행한 EF(가의 EF) + 1이다.
ES = 3 + 1
= 4
그리고 EF는
4+2-1 = 5
나 ES = 4, EF = 5
다는 나와 라가 수행한 후에 수행한다.
나가 라보다 작업이 빨리 끝나더라도 라가 수행되지 않았기에 다를 수행시킬 수 없다.
즉) 2개 이상의 선행 작업이 있을 경우 더 늦게 끝나는 쪽을 기준으로 한다.
ES = 7(라의 EF) + 1
EF = 8 + 2 - 1
이제 감을 잡았을 것이다.
나머지는 공식을 통해 설명하겠다.
라
ES = 3 + 1
EF = 4 + 4 -1
마
ES = 7 +1
EF = 8 + 6 -1
바
ES = 13(마의 EF) + 1
EF = 14 + 3 -1
후진 계산
CPM 계산에는 전진뿐만 아니라 후진 계산도 존재했다.

후진 계산의 계산식
LF = 후행 활동 LS -1
LS = LF - 기간 + 1 이다.
전위 계산이 앞에서 시작했다면 후위 계산은 뒤에서 부터 시작한다.
마지막에 끝난 작업 바
바의 LF는 끝난 시간이므로 EF와 같다.
바 LF = 16
LS를 구하는 공식을 이용하면
LS = LF - 기간 +1
LS = 16 - 3 + 1이 된다.
LS = 14
바
LF = 16
LS = 14
그 다음으로 볼 것은
다와 마
둘의 공통점은 바가 수행되기 전에 수행해야한다는 것이다.
둘의 LF는 공식을 사용하면 바의 LF = LS -1
LF = 14 -1 이므로
다와 마의 LF는 13이 된다.
LS는 마찬가지로 공식을 사용하면
다 LS = 13 - 2 + 1
마 LS = 13 - 6 + 1
다
LF = 13
LS = 12
마
LF = 13
LS = 8
이러면 다른 것들도 구할 수 있을 것이다.
나
LF = 12
LS = 10
라
LF = 7
LS = 4
가
LF = 3
LS = 1
총 여유 확인
총 여유는 LF - EF 또는 LS - ES로 계산한다
주경로는 여유가 '0'인 활동을 연결한 경로다.
주경로는 가-라-마-바가 된다.
즉 주경로는 이 일을 수행하기 위해 필요한 최소 경로이다.

'프로젝트' 카테고리의 다른 글
| WBS(Work Breakdown Structure)란? (0) | 2019.10.17 |
|---|---|
| EVM(Earned Value Management) (1) | 2019.10.15 |
| CPM (Critical Path Method) (0) | 2019.10.15 |